威廉希尔-WilliamHill(中国)官方网站

【产业图谱】重磅!2025年苏州市集成化装备产业全景洞察(附政策、分布图谱、发展现状、企业发展现状、配套产、规划)-威廉希尔中文官方网站

行业资讯

【产业图谱】重磅!2025年苏州市集成化装备产业全景洞察(附政策、分布图谱、发展现状、企业发展现状、配套产、规划)

  智能制造是先进制造技术、新一代信息技术和智能技术的深度融合,是我国建设制造强国的主攻方向,智能制造发展水平关乎我国未来制造业的全球地位。近年来,国家积极推动装备集成化发展,并且明确智能制造装备行业向自动化、集成化、信息化、定制化方向发展。

  在此基础上,2024年以来,苏州陆续发布《苏州市2024年度智能建造推进工作要点》、《关于支持制造业企业扩大有效投入的若干政策》,明确提出推进智能建造、工业领域设备投资及工业设备技术改造等,为集成化装备产业发展提供大量的需求。

【产业图谱】重磅!2025年苏州市集成化装备产业全景洞察(附政策、分布图谱、发展现状、企业发展现状、配套产、规划)(图1)

  当前我国集成化装备产业发展集聚度较高,形成了以长三角和珠三角双强集群的竞争发展格局,京津冀集成化装备次集聚补充发展的产业发展格局。其中长三角地区集成化装备产业发展形成了以上海、南京、苏州、合肥等为代表的城市产业发展集聚。

【产业图谱】重磅!2025年苏州市集成化装备产业全景洞察(附政策、分布图谱、发展现状、企业发展现状、配套产、规划)(图2)

  前瞻智慧招商系统对苏州市集成化装备产业链进行梳理,并对各个产业链环节优势企业进行梳理分析得到,当前苏州集成化装备强势、优势、薄弱、缺失产业链环节信息。

  苏州工业母机及集成化装备产业链条日趋完备。产业链上游主要是工业母机核心零部件研发制造,分布在主体零部件、功能部件、数控系统等领域;产业链中游主要是工业母机整机装备制造,包括减材、等材和增材三类装备;产业链下游主要是集成化装备制造,产品集中应用于消费电子、汽车及零部件、光伏等领域。目前,苏州工业母机产业在全市范围均有分布,产业链各环节配套完整,同时各县级市(区)产业错位特色发展,形成区域集聚态势。

【产业图谱】重磅!2025年苏州市集成化装备产业全景洞察(附政策、分布图谱、发展现状、企业发展现状、配套产、规划)(图3)

  2022年,全市集成化装备及集成化装备重点企业591家,产值1466亿元,其中集成化装备企业数占比23%,产值占比39%。2022年,全市集成化装备制造企业加快制造业服务化转型步伐,有66家企业专门成立了集成化服务公司或部门,参与智能工厂(车间)改造服务业务,累计服务企业达14926家(次),企业技术服务业务营业收入占比不断扩大。

  WilliamHill官方网站 威廉希尔中文官网

  2023年全市集成化装备及集成化装备产业链聚集重点企业589家,实现工业总产值1640亿元,同比增长3.9%。按此比例初步统计,2023年苏州是集成化装备产值约640亿元。

【产业图谱】重磅!2025年苏州市集成化装备产业全景洞察(附政策、分布图谱、发展现状、企业发展现状、配套产、规划)(图4)

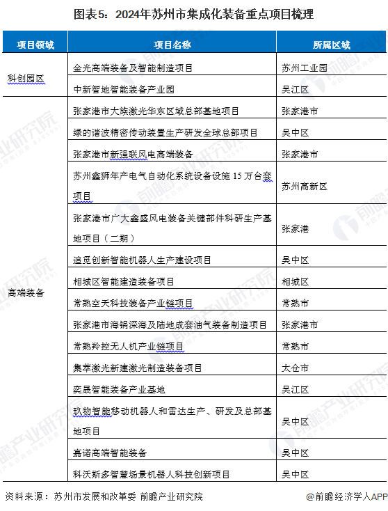
  2024年苏州积极推进集成化装备项目建设,目前已经在科创园区及高端装备细分产业领域积极布局。具体看,2024年金光高端装备及智能制造项目、中新智地智能装备产业园。另外苏州张家港、吴中区、吴江区等积极布局集成化装备重点项目,主要涉及激光设备、精密传动装备、风电装备、智能机器人装备、航空航天装备等领域。

【产业图谱】重磅!2025年苏州市集成化装备产业全景洞察(附政策、分布图谱、发展现状、企业发展现状、配套产、规划)(图5)

  根据企查猫查询数据显示,2020年以来苏州集成化装备产业新增注册企业数量波动变化,但整体相对稳定,截至2024年苏州市集成化装备产业相关的注册企业约700家,主要集中在智能制造设备领域。

  威廉希尔WilliamHill 威廉希尔体育入口

【产业图谱】重磅!2025年苏州市集成化装备产业全景洞察(附政策、分布图谱、发展现状、企业发展现状、配套产、规划)(图6)

  威廉希尔WilliamHill 威廉希尔体育入口

  注:以“装备制造”为关键词进行精准查询,以“制造业”为行业范围,统计苏州存续/在业新增企业数

  2022年,全市集成化装备及集成化装备重点企业591家,其中集成化装备企业数占比23%,2023年全市集成化装备及集成化装备产业链聚集重点企业589家。按此比例初步统计,2023年苏州市集成化装备重点企业数超135家。

【产业图谱】重磅!2025年苏州市集成化装备产业全景洞察(附政策、分布图谱、发展现状、企业发展现状、配套产、规划)(图7)

【产业图谱】重磅!2025年苏州市集成化装备产业全景洞察(附政策、分布图谱、发展现状、企业发展现状、配套产、规划)(图8)

  《2024年苏州市重点项目清单》明确了产业园建设项目信息,其中在集成化装备领域以相城区、常熟市产业园项目建设较为集中,相城区苏州氢能智能制造产业园项目、荷兰智造产业园项目、相城高新区数智产业园项目(一期)。另外,常熟市精密机械、光电子器件产业园、先进制造、机电设备等均为集成化装备产业发展提供集约化空间配套。

【产业图谱】重磅!2025年苏州市集成化装备产业全景洞察(附政策、分布图谱、发展现状、企业发展现状、配套产、规划)(图9)

  另外,在产业资金配套上,苏创集成化装备制造基金及苏创投产业创新投融资对接会暨苏创集成化装备制造基金均明确围绕集成化装备产业发展提供资金支持。

【产业图谱】重磅!2025年苏州市集成化装备产业全景洞察(附政策、分布图谱、发展现状、企业发展现状、配套产、规划)(图10)

  苏州集成化装备制造企业在做强生产制造主业基础上,在运营模式上不断向产业链下游延伸,向智能制造综合解决方案供应商转型。目前,苏州已经基本形成工业母机与集成化联合发展格局,2024年,力争全市工业母机和集成化装备产业链集聚企业超600家,实现工业总产值1700亿元,初步统计集成化装备重点企业数约为140家,产值规模超650亿元。

【产业图谱】重磅!2025年苏州市集成化装备产业全景洞察(附政策、分布图谱、发展现状、企业发展现状、配套产、规划)(图11)

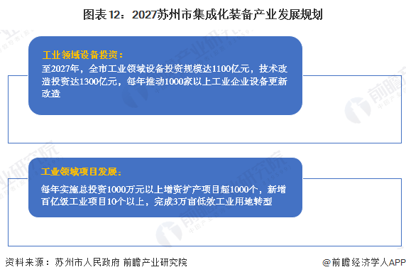
  2025年1月3日,为深入贯彻国家、省关于加快推进新型工业化、推动大规模设备更新的决策部署,全力推动工业项目引进推进、投产扩产,认真落实制造业设备更新、技术改造、智改数转网联、增资扩产“四合一”工作推进机制,进一步扩大制造业有效投入,苏州市人民政府出台《市政府印发关于支持制造业企业扩大有效投入若干政策的通知》,明确提出到2027年,全市工业领域设备投资规模达1100亿元,技术改造投资达1300亿元,每年推动1000家以上工业企业设备更新改造,每年实施总投资1000万元以上增资扩产项目超1000个,新增百亿级工业项目10个以上,为集成化装备的智能化转型及市场需求提供了支撑。

【产业图谱】重磅!2025年苏州市集成化装备产业全景洞察(附政策、分布图谱、发展现状、企业发展现状、配套产、规划)(图12)

  更多本行业研究分析详见前瞻产业研究院《【城市产业图谱】2025年苏州市产业发展规划布局全景研究》

  同时前瞻产业研究院还提供产业新赛道研究投资可行性研究产业规划园区规划产业招商产业图谱产业大数据智慧招商系统行业地位证明IPO咨询/募投可研专精特新小巨人申报十五五规划等解决方案。如需转载引用本篇文章内容,请注明资料来源(前瞻产业研究院)。

  更多深度行业分析尽在【前瞻经济学人APP】,还可以与500+经济学家/资深行业研究员交流互动。更多企业数据、企业资讯、企业发展情况尽在【企查猫APP】,性价比最高功能最全的企业查询平台。

  如在招股说明书、公司年度报告中引用本篇文章数据,请联系前瞻产业研究院,联系电话:。

【产业图谱】重磅!2025年苏州市集成化装备产业全景洞察(附政策、分布图谱、发展现状、企业发展现状、配套产、规划)(图13)

【产业图谱】重磅!2025年苏州市集成化装备产业全景洞察(附政策、分布图谱、发展现状、企业发展现状、配套产、规划)(图14)

  前瞻产业研究院中国产业咨询领导者,专业提供产业规划、产业申报、产业升级转型、产业园区规划、可行性报告等领域解决方案,扫一扫关注。

  【产业图谱】重磅!2025年苏州市工业母机产业全景洞察(附产业政策、产业分布图谱、产业发展现状、企业发展现状、配套产业发展、产业

  【产业图谱】重磅!2025年苏州市光子产业全景洞察(附产业政策、产业分布图谱、产业发展现状、企业发展现状、配套产业发展、产业发展规划)

  【产业图谱】重磅!2025年苏州市集成电路产业全景洞察(附产业政策、产业分布图谱、产业发展现状、企业发展现状、配套产业发展、产业

  【产业图谱】重磅!2025年苏州市新型显示产业全景洞察(附产业政策、产业分布图谱、产业发展现状、企业发展现状、配套产业发展、产业

  【产业图谱】重磅!2025年苏州市储能产业全景洞察(附产业政策、产业分布图谱、产业发展现状、企业发展现状、配套产业发展、产业发展规划)

  WilliamHill官方网站 威廉希尔中文官网

  【产业图谱】重磅!2025年苏州市光伏产业全景洞察(附产业政策、产业分布图谱、产业发展现状、企业发展现状、配套产业发展、产业

栏目导航

新闻资讯

联系我们

电话:0519-69814889

传 真:0519-69814820

手 机:18068769693

邮 箱:ky86655386@163.com

地 址:江苏省常州市武进区湖塘镇长虹路88号B16幢20号